Mga panonood:38 May-akda:Site Editor I-publish ang Oras: 2025-04-30 Pinagmulan:Lugar
Sa pandaigdigang landscape ngayon, ang pagsunod sa regulasyon ay hindi lamang isang checkbox-ito ay isang buong diskarte na nakakaapekto sa lahat mula sa pag-access sa merkado hanggang sa reputasyon ng tatak. Kung kasangkot ka sa pagmamanupaktura, lalo na sa mga sektor na kinasasangkutan ng mga elektronika, kalakal ng consumer, o pagproseso ng kemikal, malamang na nakatagpo ka ng dalawang mabibigat na regulasyon: Maabot at Rohs. Kahit na madalas silang nabanggit sa parehong hininga, ang dalawang regulasyon ng European Union ay nagsisilbi ng iba't ibang mga layunin, sundin ang iba't ibang mga saklaw, at nakakaapekto sa iba't ibang yugto ng iyong supply chain.
Ang pangkaraniwan nila ay kritikal: ang parehong ay idinisenyo upang maprotektahan ang kalusugan ng tao at ang kapaligiran mula sa mga mapanganib na sangkap. Kung gumagawa ka ng mga nakalimbag na circuit board, mga bahagi ng automotiko, o kahit na mga materyales sa packaging, pag -unawa sa pag -unawa at ang ROHS ay maaaring mangahulugan ng pagkakaiba sa pagitan ng walang tahi na pag -access sa merkado ng EU - o isang magastos na pag -alaala ng produkto, multa, o malinaw na pagbabawal.
Ang artikulong ito ay lalakad sa iyo sa lahat ng kailangan mong malaman Abutin ang VS ROHS, kabilang ang kanilang mga kahulugan, pangunahing pagkakaiba, pagkakapareho, mga kinakailangan sa pagsunod, at mga diskarte upang manatili nang maaga sa curve. Mag -aalok din kami ng pananaw sa mga proactive na mga hakbang sa pagsunod, magagamit na mga tool, at mga uso sa hinaharap.
Hatiin natin ang dalawang mahahalagang frameworks na ito upang kumpiyansa mong mag -navigate sa iyong paglalakbay sa pagsunod.
Ang Pagpaparehistro, Pagsusuri, Pahintulot at Paghihigpit ng Mga Chemical (REACH) Ang regulasyon ay isa sa mga komprehensibong batas sa kaligtasan ng kemikal sa buong mundo. Ito ay naging lakas sa European Union sa Hunyo 1, 2007, at nalalapat sa halos bawat produkto - kung ito ay isang mas malinis na sambahayan, isang sangkap ng kotse, o kahit na ang pintura sa isang laruan.
Sa core nito, ang pag -abot ay nangangailangan ng mga tagagawa at import upang mangalap at magbahagi ng data sa mga kemikal na sangkap na ginamit sa kanilang mga produkto. Kasama dito ang pag -unawa sa mga panganib na ipinapakita ng mga sangkap na ito sa kalusugan ng tao at sa kapaligiran at pakikipag -usap sa impormasyong iyon sa supply chain. Ang isa sa mga prinsipyo ng Hallmark ng Reach ay iyon Ang pasanin ng patunay ay sa mga kumpanya. Nangangahulugan ito kung naglalagay ka ng isang produkto sa merkado ng EU, ito ang iyong trabaho upang patunayan na ligtas ito.
Ang pag -abot ay hindi limitado sa isang listahan lamang ng mga kemikal - ito ay a Regulasyon ng Framework, nangangahulugang inilaan itong magbago at mapalawak. Epekto ng regulasyon lahat ng industriya, hindi lamang mga tagagawa ng kemikal. Kung ang iyong kumpanya ay nagbebenta ng mga produkto sa EU, malamang na may kaugnayan ang pagsunod, kahit na hindi ka direktang gumawa ng mga kemikal.
Ano ang natatangi sa pag -abot ay ito Apat na-tiklop na istraktura:
Pagrehistro: Ang mga kumpanya ay dapat magrehistro ng mga sangkap na ginagawa nila o na -import sa dami ng higit sa 1 ton/taon kasama ang European Chemical Agency (ECHA).
Pagsusuri: Sinusuri ng ECHA ang nakarehistrong data upang matiyak na nakakatugon ito sa mga kinakailangang pamantayan.
Pahintulot: Ang ilang mga sangkap ng napakataas na pag -aalala (SVHC) ay inilalagay sa isang listahan ng pahintulot (Annex XIV), at ang mga kumpanya ay nangangailangan ng malinaw na pahintulot na gamitin ang mga ito.
Paghihigpit: Ang ilang mga sangkap ay malinaw na pinagbawalan o pinaghihigpitan sa paggamit (Annex XVII).
Ito ay isang regulasyon sa buhay, na nangangahulugang ang mga listahan ng mga sangkap at mga kinakailangan ay regular na na-update, at ang pananatiling sumusunod ay isang patuloy na pagsisikap-hindi isang beses na gawain.
Ang pag -abot ng regulasyon ay naghahatid ng isang malawak na lambat pagdating sa mga sangkap, ngunit ang mga bituin ng palabas ay ang Mga sangkap ng napakataas na pag -aalala (SVHCS). Tulad ng maagang 2023, mayroong 233 SVHCS Sa listahan ng kandidato, at ang bilang na ito ay patuloy na lumalaki. Kasama dito ang mga sangkap na:
Carcinogenic, mutagenic, o nakakalason sa pagpaparami (CMR)
Patuloy, Bioaccumulative, at Toxic (PBT)
Endocrine Disruptors
Mga sangkap ng katumbas na pag -aalala
Kapag ang isang sangkap ay idinagdag sa listahan ng kandidato, dapat ang mga kumpanya makipag -usap sa pagkakaroon nito sa mga mamimili at mga gumagamit ng agos kung naroroon ito sa itaas ng 0.1% na timbang sa pamamagitan ng timbang sa anumang artikulo. Ito ay kung saan ang pag -abot ay nagiging lalo na mahirap para sa mga tagagawa - dahil kasama ang "Mga Artikulo " na kasama mga sangkap ng isang produkto, hindi lamang ang pangwakas na produkto mismo.
Bilang karagdagan sa mga SVHC, kasama ang REACH:
Annex XIV: Ang listahan ng pahintulot. Maaari lamang gamitin ng mga kumpanya ang mga sangkap na ito na may tiyak na pag -apruba.
Annex xvii: Ang listahan ng paghihigpit. Ang mga sangkap na ito ay pinagbawalan o limitado sa konsentrasyon sa buong mga produktong ibinebenta sa EU.
Ang isang umuusbong na pokus sa ilalim ng pag -abot ay PFAs (per- at polyfluoroalkyl na sangkap)-Dubbed "magpakailanman kemikal " dahil sa kanilang labis na pagtitiyaga. Maraming mga PFA ang nasa ilalim ng masusing pagsisiyasat, at marami pa ang maiayos sa malapit na hinaharap, ginagawa itong kritikal para sa mga kumpanya na i -screen ang kanilang mga kadena ng supply para sa mga kemikal na ito nang aktibo.
Ang mahalaga upang maunawaan ay ang pag -abot ay hindi lamang umayos batay sa industriya—Ito ay tungkol sa Gumamit. Kung ikaw ay isang tagagawa ng tela o isang tagagawa ng elektronika, kung gumagamit ka ng mga paghihigpit na sangkap, dapat kang sumunod sa mga kinakailangan sa pag -abot.
Para sa mga tagagawa, ang Reach ay hindi lamang isang programa sa pagsunod sa kemikal - ito ay a Hamon ng Supply Chain. Ang bawat sangkap, materyal, o additive ay dapat na masubaybayan pabalik sa pinagmulan nito upang matiyak na nakakatugon ito sa mga pamantayan. Nangangailangan ito ng malawak na pagtitipon ng data, koordinasyon ng cross-border, at patuloy na pag-update.
Ang mga pangunahing obligasyon para sa mga tagagawa ay kasama ang:
Koleksyon ng data ng tagapagtustos: Dapat mong malaman kung anong mga sangkap ang nasa bawat bahagi na ginagamit mo. Ito ay madalas na nangangailangan ng pag -abot sa Tier 1, 2, at 3 mga supplier.
Komunikasyon: Kung ang iyong produkto ay naglalaman ng mga SVHC sa ibabaw ng threshold, dapat mong ipagbigay -alam sa mga gumagamit ng agos at maging ang mga mamimili kapag hiniling.
Pagpaparehistro o abiso: Sa ilang mga kaso, lalo na kung nag -import ka ng mga sangkap sa EU, kakailanganin mong magparehistro o ipaalam sa ECHA.
Mga pag -audit ng produkto: Ang pag -abot ay hinihikayat ang patuloy na pag -audit upang matiyak na walang hindi awtorisadong mga sangkap na dumaan.
Ang isa sa mga pinakamalaking puntos ng sakit ay ang pagsunod sa pag -abot ay hindi static. Kung ang isang bagong sangkap ay idinagdag sa listahan ng kandidato, maaari mong biglang mahanap ang iyong hindi sumusunod sa produkto maliban kung mabilis kang kumilos. Iyon ang dahilan kung bakit ang pagkakaroon ng isang aktibong programa sa pagsunod na patuloy na sinusubaybayan ang mga pag -update at namamahala sa panganib ay mahalaga.
Sa buod, ang pag -abot ay nakakaapekto sa bawat sulok ng ecosystem ng pagmamanupaktura. Kahit na hindi ka gumawa ng mga kemikal, pagkakataon, kasama ang iyong mga produkto sa mga coatings, adhesives, flame retardants, o iba pang mga materyales. Ang pag -alam sa iyong pagkakalantad at pagkakaroon ng isang plano sa pagtugon ay hindi na opsyonal - ito ay isang mapagkumpitensyang pangangailangan.

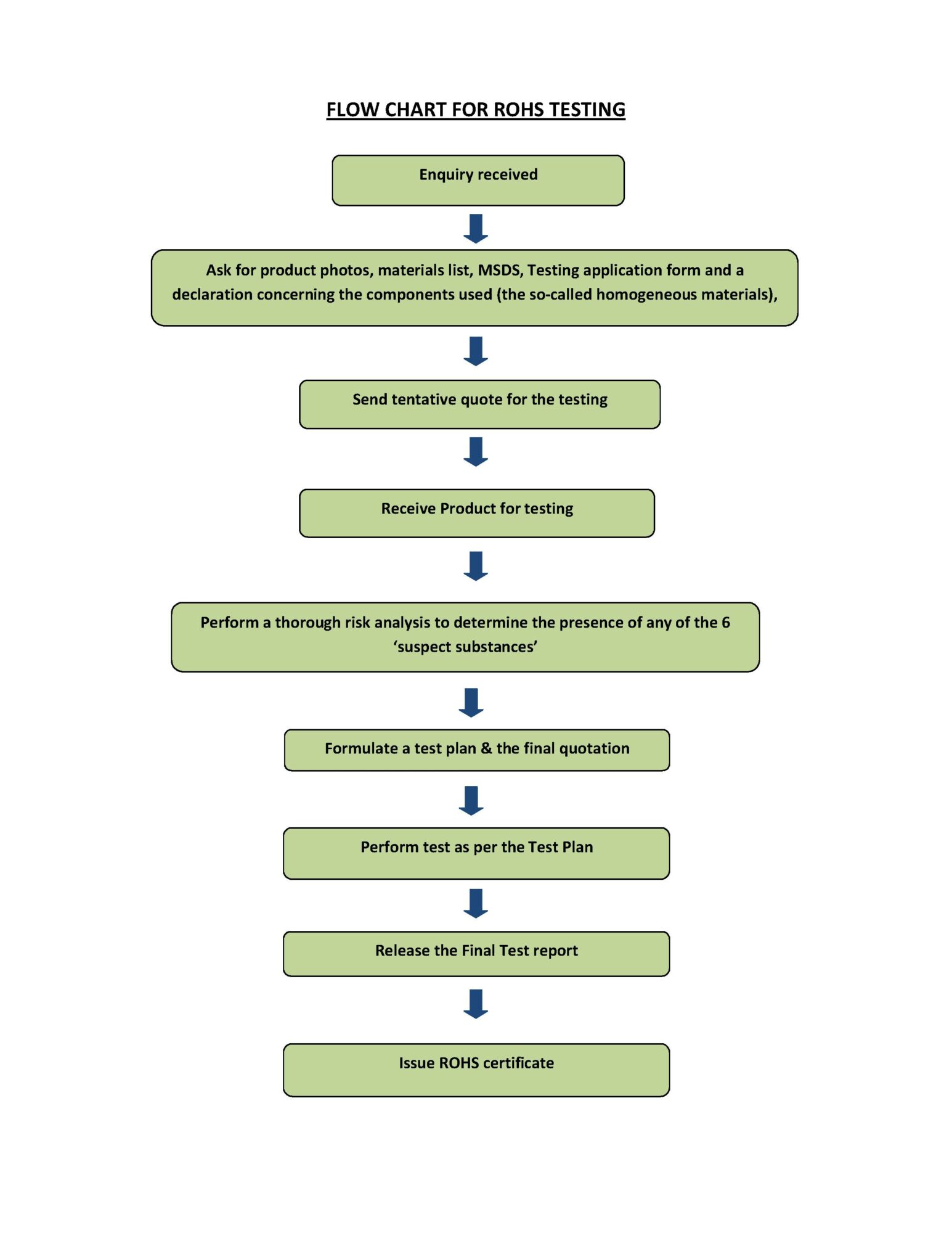
Ang Paghihigpit ng mga mapanganib na sangkap (ROHS) Ang Directive ay isang batas na tiyak sa sektor na nagta-target sa mga de-koryenteng at elektronikong kagamitan (EEE). Una na ipinakilala sa 2003 at muling ibalik 2011 (Rohs 2) at muli sa 2015 (ROHS 3), ang pangunahing layunin nito ay ang Limitahan ang paggamit ng mga tiyak na mapanganib na sangkap sa mga elektroniko upang maprotektahan ang parehong kalusugan ng tao at ang kapaligiran-lalo na sa mga yugto ng pagtatapos ng buhay tulad ng pag-recycle at pagtatapon.
Nalalapat ang ROHS sa halos lahat ng mga de -koryenteng at elektronikong kagamitan na ibinebenta sa EU. Kasama dito ang lahat mula sa mga smartphone, TV, at laptop hanggang sa mga gamit sa bahay, pag -iilaw, at mga aparatong medikal. Mahalaga, kung mayroon itong isang plug o isang baterya at ibinebenta ito sa Europa, marahil ay nalalapat ang ROHS.
Ano ang natatangi sa ROHS ay kinokontrol nito ang paggamit ng sangkap sa Homogenous na antas ng materyal. Nangangahulugan ito ng pagsunod ay hindi lamang tungkol sa produkto sa kabuuan - bawat plastik, panghinang, pagkakabukod ng wire, at bahagi ng metal ay dapat na isa -isa na matugunan ang mga threshold ng ROHS.
Galing! Mag -move on na tayo Hakbang 2, takip Mga pamagat 6 hanggang 10 Malalim na may 300-350+ mga salita bawat isa. Narito ang pagpapatuloy ng artikulo.
Pinipigilan ng ROHS ang paggamit ng 10 tiyak na mga mapanganib na sangkap karaniwang matatagpuan sa mga de -koryenteng at elektronikong kagamitan (EEE). Ang mga sangkap na ito ay pinili dahil sa kanilang nakakalason na profile - marami ang kilala upang maging sanhi ng cancer, mga depekto sa kapanganakan, o iba pang malubhang kondisyon sa kalusugan - at ang kanilang pagkahilig na mag -leach sa kapaligiran sa panahon ng pagtatapon o pag -recycle.
Narito ang isang pagkasira ng 10 mga paghihigpit na sangkap At ang kanilang maximum na mga limitasyon ng konsentrasyon (karaniwang 0.1% sa pamamagitan ng timbang sa antas ng materyal na homogenous, maliban sa cadmium, na kung saan ay 0.01%):
Tingga (PB)
Mercury (HG)
Cadmium (CD)
Hexavalent Chromium (CR6+)
Polybrominated biphenyls (PBB)
Polybrominated diphenyl eter (PBDE)
Bis (2-ethylhexyl) phthalate (DEHP)
Butyl Benzyl Phthalate (BBP)
Dibutyl Phthalate (DBP)
Diisobutyl Phthalate (DIBP)
Ang mga sangkap na ito ay madalas na matatagpuan sa mga materyales tulad ng plastik, coatings, nagbebenta, at mga pagkakabukod. Kahit na ang mga halaga ng bakas sa itaas ng limitasyon ay maaaring gumawa ng isang hindi sumusunod sa produkto.
Gayunpaman, nagbibigay ang ROHS tiyak na mga pagbubukod sa ilalim ng ilang mga kundisyon. Kung ang isang mapanganib na sangkap ay hindi maaaring mapalitan dahil sa mga teknikal o pang -agham na kadahilanan - at kung ang paggamit nito ay napatunayan na hindi magdulot ng malaking pinsala - maaaring maibigay ang isang pagbubukod. Ang mga ito ay karaniwang susuriin tuwing 4-5 taon at maaaring mabago, susugan, o binawi batay sa mga bagong data.
Ang mga tagagawa ay dapat na ipakita ang pagsunod Sa pamamagitan ng pagpapanatili ng isang teknikal na file na may kasamang mga ulat sa pagsubok, pagpapahayag ng pagsang -ayon (DOC), mga pagtatasa ng peligro, at isang bill ng mga materyales (BOM). Ang dokumentasyong ito ay dapat na magagamit sa mga awtoridad kapag hiniling at dapat na regular na mai -update.
Sa madaling sabi, ang ROHS ay hindi lamang tungkol sa pag -alis ng mga sangkap - tungkol sa pagtiyak nito ligtas na mga kasanayan sa disenyo ay inihurnong sa mismong pundasyon ng iyong mga produkto. At kung nagtatayo ka ng isang programa sa pagsunod, ang pag-unawa sa kemikal na pampaganda ng bawat maliliit na materyal ay hindi maaaring makipag-usap.
Para sa mga tagagawa ng Electrical and Electronic Equipment (EEE), Ang pagsunod sa ROHS ay may malalim na epekto sa buong siklo ng buhay ng produkto - mula Disenyo at Engineering sa Pamamahala ng Chain ng Supply, at kahit na Aftermarket servicing.
Ipinag -uutos ng ROHS na bawat isa Homogenous material . Ang kahilingan na ito ay maaaring humantong sa mga makabuluhang pagbabago sa disenyo, lalo na para sa mga matatandang produkto o mga sistema ng legacy na pre-date na mga regulasyon ng ROHS.
Ang mga pangunahing lugar na apektado ay kasama ang:
Mga Materyales ng Solder: Ang mga tradisyunal na nagbebenta ay madalas na naglalaman ng tingga, na kung saan ay pinaghihigpitan sa ilalim ng ROHS. Ang mga tagagawa ay lumipat sa mga alternatibong lead-free tulad ng mga haluang metal na tin-silver-copper (SAC).
Mga plastik na casings at cable: Maraming mga brominated flame retardants (tulad ng PBB at PBDE) ay hindi na pinahihintulutan, na nag-uudyok ng isang paglipat sa mga plastik na walang halogen.
Nababaluktot na materyales: Ang mga phthalates, na ginamit bilang mga plasticizer sa nababaluktot na plastik, ay pinaghihigpitan, na nakakaapekto sa lahat mula sa mga kurdon ng kuryente hanggang sa mga enclosure ng vinyl.
Lumikha ito ng mga bagong hamon para sa kalidad ng katiyakan at pagkuha ng mga koponan na kailangan ngayon Vet bawat tagapagtustos at bahagi Para sa pagsasaayos ng ROHS. Ang mga protocol ng pagsubok tulad ng XRF (X-ray fluorescence) at pagsusuri sa lab ay karaniwang mga tool upang makita ang mga paghihigpit na sangkap.
Bukod dito, ang pagsunod sa ROHS ay direktang nakakaimpluwensya Pag -access sa merkado. Ang mga produktong nabigo sa mga pamantayan ng ROHS ay maaaring hadlangan mula sa pagpasok sa merkado ng EU. Iyon ay hindi lamang isang pag -aalsa - maaaring mangahulugan ito ng napakalaking pagkalugi mula sa hindi nabenta na imbentaryo, mga paggunita ng produkto, multa, at nasira na tiwala ng tatak.
Upang matugunan ang mga hamong ito, maraming mga kumpanya ang nagpapatupad Disenyo para sa Pagsunod (DFC) Ang mga estratehiya, tinitiyak na ang pag -unlad ng produkto ay nakahanay sa mga pamantayan sa regulasyon mula sa ground up. Ang proactive na diskarte na ito ay hindi lamang pinapasimple ang pagsunod ngunit binabawasan din ang mga pagkaantala ng gastos at oras sa pagkuha ng mga produkto sa merkado.
Sa huli, ang ROHS ay hindi lamang isang sagabal - ito ay Imperyasyon ng Disenyo. Ang mga kumpanya na nag -embed ng pagsunod nang maaga ay nasisiyahan sa mas maayos na paglulunsad, mas kaunting mga paggunita, at isang mas mapagkakatiwalaang reputasyon.
Kahit na ang Reach at ROH ay magkahiwalay na regulasyon, nagbabahagi sila ng isang bilang ng Mga prinsipyo ng pundasyon Iyon ay madalas na nagdudulot ng pagkalito sa mga tagagawa. Pag -unawa sa kanilang pagkakapareho Maaaring makatulong sa mga negosyo na mag -streamline ng mga pagsisikap sa pagsunod at maiwasan ang pagdoble.
Narito ang mga pangunahing pagkakapareho:
Ang parehong mga regulasyon ay panimula tungkol sa paghihigpit o pagkontrol sa mga mapanganib na sangkap upang maprotektahan ang kalusugan ng tao at ang kapaligiran. Habang ang Reach ay mas malawak, na sumasakop sa lahat ng mga sangkap, at ang ROHS ay nakatuon sa elektronika, ang hangarin sa likod ng bawat batas ay magkatulad.
Ang hindi pagsunod sa alinman sa regulasyon ay maaaring mai-block ang mga produkto mula sa pagbebenta sa merkado ng Europa. Para sa mga pandaigdigang kumpanya, ito ay gumagawa ng pagsunod hindi lamang isang etikal na tungkulin - ngunit isang kahalagahan sa negosyo.
Upang sumunod sa parehong maabot at ROHS, ang mga kumpanya ay dapat makisali sa kanilang supply chain. Nangangahulugan ito ng pagkolekta ng buong materyal na pagsisiwalat (FMDS), pagpapahayag ng sangkap, mga sheet ng data ng kaligtasan (SDS), at iba pang mga sumusuporta sa mga dokumento mula sa mga nagtitinda at sub-vendor.
Ang hindi pagtupad sa pag -abot o ROHS ay maaaring humantong sa malubhang kahihinatnan, kabilang ang:
Naaalala ng produkto
Malakas na multa
Pagkaantala ng mga kaugalian
Pagbabawal mula sa pagpasok sa merkado ng EU
Pangmatagalang pinsala sa reputasyon ng tatak
Parehong Reach at Rohs ay Mga dinamikong regulasyon—New mga sangkap ay idinagdag, mag -expire ang mga pagbubukod, at ang mga threshold ay maaaring lumipat. Samakatuwid, ang pagsunod ay hindi isang beses na kaganapan. Nangangailangan ito ng patuloy na pagsubaybay, mga pag -update ng supplier, at panloob na pag -audit.
Sa madaling sabi, ang Reach at ROHS ay maaaring masakop ang iba't ibang mga saklaw, ngunit nagsasalita sila ng parehong wika ng regulasyon. Ang mga kumpanya na tinatrato ang mga ito bilang bahagi ng a Pinag -isang diskarte sa pagsunod Maaaring makatipid ng oras, bawasan ang panganib, at tumugon nang mas mabilis sa mga pagbabago sa regulasyon.
Ang hindi pagsunod sa Reach o ROHS ay hindi lamang isang menor de edad na abala-ito ay a malubhang pananagutan Sa malawak na mga kahihinatnan na maaaring mag-ripple sa mga operasyon, pananalapi, at reputasyon ng isang kumpanya.
Narito kung ano ang nakataya:
Parehong Reach at ROHS ay sapilitan para sa paggawa ng negosyo sa European Union. Kung hindi natutugunan ng iyong produkto ang mga pamantayang ito, simple ito Hindi papayagan na ibenta. Hindi lamang ito nakakaapekto sa agarang benta ngunit maaaring makagambala sa mga oras ng paglulunsad ng produkto, mga kontrata, at pakikipagtulungan.
Kung natuklasan ng mga awtoridad na ang iyong produkto ay lumalabag sa alinman sa regulasyon, maaaring kailanganin mo Alalahanin Lahat ng mga apektadong yunit - anuman ang kung saan sila nabili. Maaari itong mapahamak mula sa parehong pananaw sa pananalapi at tatak.
Depende sa bansa, maabot ang mga multa para maabot o ang mga paglabag sa ROHS sampu o kahit daan -daang libong euro. Sa ilang mga kaso, ang mga executive ng kumpanya ay maaari ring harapin ang mga ligal na kahihinatnan.
Sa transparent na mundo ngayon, ang isang kabiguan sa pagsunod sa publiko ay maaaring maging balita sa headline. Para sa mga tatak, lalo na sa mga berde o pagpapanatili ng mga paghahabol, maaari itong humantong sa pangmatagalang pinsala na mahirap ayusin.
Ang isang hindi sumusunod na bahagi mula sa isang supplier ay maaaring mag-derail ng iyong buong produkto. Ginagawa nitong kritikal ang pagpili at edukasyon na kritikal - hindi lamang para sa pag -sourcing kundi pati na rin para sa pag -align ng regulasyon.
Sa huli, ang gastos ng hindi pagsunod ay mas malaki kaysa sa pamumuhunan na kinakailangan upang mag-set up ng isang solidong programa. Ang aktibong pagsunod ay hindi lamang isang pinakamahusay na kasanayan - ito ang iyong Patakaran sa Seguro Para sa makinis na pandaigdigang operasyon.
Sa kabila ng kanilang karaniwang layunin na mabawasan ang mga mapanganib na sangkap, Maabot at Rohs naiiba nang malaki sa saklaw, regulasyon ng sangkap, antas ng pagsusuri, at mga frameworks ng pagpapatupad. Ang pag -unawa sa mga pagkakaiba na ito ay mahalaga para sa anumang tagagawa na naglalayong sumunod sa pareho.
Ang pag -abot ay a Pahalang na regulasyon, nangangahulugang nalalapat ito sa lahat ng mga industriya at produkto - hindi lamang isang kategorya. Kung ito ay damit, kasangkapan, packaging, o kemikal, maabot ang halos lahat ng produkto na nakalagay sa merkado ng EU.
Sa kaibahan, ang ROHS ay Tukoy sa sektor, o patayo, na nag -aaplay lamang sa Electrical and Electronic Equipment (EEE). Kasama dito ang isang tinukoy na listahan ng mga kategorya ng produkto tulad ng kagamitan sa IT, pag -iilaw, mga aparatong medikal, at elektronikong consumer. Hindi ito nalalapat sa malakihang kagamitan na nakatigil, aktibong mga aparato na implantable, o mga produkto para sa paggamit ng militar at puwang.
Maabot ang pagsusuri ng mga produkto sa antas ng artikulo. Halimbawa, kung mayroon kang isang pintuan ng kotse na naglalaman ng maraming mga bahagi, ang pintuan sa kabuuan ay itinuturing na isang artikulo. Kung ang mga SVHC ay lumampas sa 0.1% sa artikulong iyon, ang mga obligasyon sa komunikasyon ay na -trigger.
Ang ROHS, gayunpaman, ay gumagamit ng Homogenous na antas ng materyal para sa pagtatasa. Nangangahulugan ito na ang bawat indibidwal na materyal sa loob ng isang produkto - tulad ng plastik sa isang cable o ang nagbebenta sa isang circuit - ay maaaring nasa loob ng mga limitasyon sa pagsunod. Kahit na ang isang bakas na halaga ng tingga sa isang pinagsamang panghinang ay maaaring gawing hindi sumusunod ang produkto.
Ang pag -abot ay isang Regulasyon ng EU, na nangangahulugang awtomatiko at pantay na ipinatutupad sa lahat ng mga estado ng miyembro ng EU. Hindi kinakailangan ang lokal na transposisyon.
Ang Rohs ay isang direktiba, hinihiling sa bawat estado ng miyembro na lumikha ng pambansang batas na may katumbas na epekto. Minsan ito ay humahantong sa kaunting pagkakaiba -iba sa mga inaasahan sa pagpapatupad at dokumentasyon.
Ang pag -abot ay may a Mas malawak na listahan ng mga regulated na sangkap, kabilang ang libu -libo sa ilalim ng SVHC, pahintulot (Annex XIV), at paghihigpit (Annex XVII) na listahan.
Ang ROHS ay nakatuon sa isang Nakapirming listahan ng 10 mga mapanganib na sangkap, kahit na ang mga pag -update ay maaaring mangyari habang sinusuri ng EU ang mga umuusbong na panganib.
Ang mga pangunahing pagkakaiba na ito ay nakakaapekto sa lahat mula sa diskarte sa pagsunod sa mga tungkulin ng koponan at dokumentasyon ng teknikal. Ang pagpapagamot sa kanila bilang isang laki-umaangkop-lahat ay maaaring humantong sa magastos na mga pagkakamali-ang bawat regulasyon ay hinihingi ang sariling pamamaraan.
Pagdating sa pagpapatupad ng pagsunod, maabot ang ROHS. Kahit na ang parehong nangangailangan ng data ng tagapagtustos at dokumentasyon, ang paraan Ang mga kumpanya na nakamit ang pagsunod ay naiiba.
Para sa Pag -abot, ang pagsunod ay nangangailangan ng pagkolekta ng detalyadong data tungkol sa Lahat ng mga kemikal sa isang produkto, lalo na sa listahan ng kandidato. Kailangan ng mga kumpanya:
Pahayag ng pagkakaroon ng SVHC
Mga Sheet ng Kaligtasan ng Kaligtasan (SDS)
Katibayan ng komunikasyon ng tagapagtustos
Abutin ang mga numero ng pagpaparehistro para sa mga sangkap (kung naaangkop)
Ang pagsunod sa ROHS, sa kabilang banda, ay hinihingi Teknikal na dokumentasyon Pinapatunayan nito ang mga paghihigpit na sangkap ay nasa ibaba ng mga pinahihintulutang antas. Karaniwan itong kasama:
Bills of Materials (BOM)
Mga homogenous na pagpapahayag ng materyal
Mga Ulat sa Pagsubok sa Lab (hal., Pagsusuri ng XRF)
Mga Pahayag ng Pag -ayos (DOC)
Bihirang mag -abot ng pagsubok sa produkto maliban kung may dahilan upang maniwala na maaaring naroroon ang mga SVHC. Ito ay higit pa tungkol sa pagpapahayag ng sangkap at transparency ng supply chain.
Ang mga ROH ay madalas na nagsasangkot Pagsubok sa Substance, lalo na para sa mga natapos na produkto na pumapasok sa merkado ng EU. Ang mga tagagawa ay maaaring mangailangan ng mga lab ng third-party upang mapatunayan ang mga limitasyon ng konsentrasyon ng mga paghihigpit na sangkap sa bawat sangkap.
Pinapayagan ng Reach ang ilang mga paggamit ng mga paghihigpit na sangkap kung nakukuha ng kumpanya pahintulot mula sa European Chemical Agency (ECHA). Ito ay nagsasangkot ng pagsusumite ng data sa ligtas na paggamit, kahalili, at mga epekto sa sosyo-ekonomiko.
Ang mga pagbubukod ng ROHS, sa kaibahan, ay paunang natukoy at tiyak sa industriya. Ang mga kumpanya ay maaaring gumamit ng mga paghihigpit na sangkap sa mga exempted application ngunit dapat pa ring ideklara ang mga ito at manatiling alerto para sa mga petsa ng pag -expire.
Ang pagsunod sa pag -abot ay tuluy -tuloy. Anumang oras na idinagdag ang isang bagong SVHC, dapat masuri ng mga kumpanya kung lilitaw ito sa kanilang mga produkto. Ang mga pagbabago sa ROHS ay hindi gaanong madalas, ngunit ang mga pagbubukod at pagdaragdag ng sangkap (tulad ng phthalates) ay maaari pa ring ilipat ang tanawin.
Sa huli, maabot ang mga hinihingi a Programang Pamamahala ng Chemical, habang ang ROHS ay nangangailangan ng a Sistema ng pagsunod sa antas ng antas. Ang pag -unawa sa mga pagkakaiba na ito ay makakatulong na maglaan ng mga mapagkukunan nang mas epektibo.
Sa kabila ng kanilang iba't ibang mga istraktura, ang pag -abot at ROHS paminsan -minsan overlap, lalo na kapag ang mga sangkap sa ilalim ng pagsisiyasat ay lilitaw sa parehong mga listahan ng regulasyon. Ang dalawahang regulasyon na ito ay maaaring lumikha ng pagkalito - ngunit kailangan din ng mga streamline na diskarte sa pagsunod.
Ang ilang mga sangkap ay kinokontrol sa ilalim ng parehong pag -abot at ROHS. Halimbawa:
Tingga ay pinaghihigpitan sa mga de -koryenteng kagamitan sa ilalim ng ROHS at itinuturing na isang SVHC sa ilalim ng pag -abot.
Dehp (isang phthalate) ay lilitaw sa listahan ng ROHS Restricted at ang listahan ng Reach Candidate.
Dapat tiyakin ng mga tagagawa na sumunod sila sa parehong mga hanay ng mga obligasyon - lalo na kung ang produkto ay isang EEE na kasama rin ang mga materyales na napapailalim sa mga pagsisiwalat.
Upang mabawasan ang mga pagkakasalungatan sa regulasyon, nilalayon ng mga awtoridad ng EU Coordinated Enforcement. Kung ang isang sangkap ay pinaghihigpitan ng ROHS, ang pag -abot ay karaniwang magpapalabas sa ROHS pagdating sa EEE. Iniiwasan nito ang dobleng pagbibilang o magkasalungat na mga paghihigpit.
Gayunpaman, dapat masuri ng mga kumpanya ang parehong mga regulasyon nang nakapag -iisa upang matiyak ang buong pagsunod. Dahil lamang sa isang bahagi ay ang ROHS-Sumunod ay hindi awtomatikong gawin itong sumusunod, at kabaligtaran.
Ang pinakamahusay na mga diskarte sa pagsunod ay mahanap Synergy Sa pagitan ng dalawang frameworks:
Gumamit ng parehong proseso ng pakikipag -ugnay sa tagapagtustos upang mangalap ng data para sa parehong mga regulasyon.
Panatilihin ang mga sentralisadong repositori ng dokumentasyon.
Ipatupad ang mga awtomatikong tool sa mga sangkap ng watawat na lilitaw sa parehong pag -abot at ROHS.
Narito ang isang pangunahing pagkakaiba sa pagsasanay: kung ang iyong produkto ay naglalaman ng isang SVHC sa ilalim ng pag -abot, maaari mo pa ring ibenta ito - hangga't ikaw ibunyag at ipagbigay -alam maayos. Sa ilalim ng ROHS, lumampas sa isang threshold ng konsentrasyon Ipinagbabawal ang pag -access sa merkado Maliban kung ang isang exemption ay nalalapat.
Kaya habang ang parehong sangkap ay maaaring lumitaw sa ilalim ng parehong mga regulasyon, ang Mga landas sa pagsunod naiiba. Ang pag-unawa sa overlap na ito ay nagbibigay-daan sa mga tagagawa na magdisenyo ng mas matalinong, mas payat, at higit pang mga programa sa pagsunod sa hinaharap-patunay.
Sa regulasyong tanawin ngayon, ang paghihintay hanggang sa huling minuto upang umepekto upang maabot o ang mga pagbabago sa ROHS ay isang mapanganib na laro. Ang pinakamatagumpay na kumpanya ay ang mga yakap aktibong pagsunod—Ang isang diskarte sa pag-iisip ng pasulong na nagsasama ng pamamahala sa peligro ng regulasyon sa disenyo ng produkto, pag-sourcing, at mga operasyon ng supply chain.
Ang iyong programa sa pagsunod ay kasing lakas lamang ng iyong Supplier Network. Nangangahulugan iyon:
Ang pagtuturo ng mga supplier tungkol sa kanilang mga obligasyon sa ilalim ng Reach at ROHS.
Paglikha ng mga pamantayang format ng pag -uulat.
Nangangailangan ng mga pagpapahayag ng sangkap o buong pagsisiwalat ng materyal (FMD).
Ang pagtatayo ng malakas na mga relasyon sa tagapagtustos ay nagbabayad kapag ang mga bagong sangkap ay idinagdag o ang dokumentasyon ay kailangang ma -update nang mabilis.
Ang mga nakakalat na spreadsheet at hindi napapanahong mga PDF ay hindi ito gupitin. Gumamit ng mga sentralisadong platform ng pagsunod o mga sistema ng pamamahala ng lifecycle (PLM) sa:
Mga dokumento sa pagsunod sa tindahan
Automate ang mga abiso para sa mga pagbabago sa regulasyon
Subaybayan ang mga resulta ng pagsubok at pagbubukod
Pinapayagan din nito ang control control at pagiging handa sa pag -audit.
Ang mga modernong platform ng pagsunod ay maaaring mag -automate:
Supplier Outreach
Panganib sa pag -flag para sa mga SVHC
Mga Alerto sa Pag -expire ng Exemption
Pagsubaybay sa Pagbabago ng Regulasyon
Kasama sa mga halimbawa ang assent, bomcheck, at IMDS (para sa automotiko). Ang mga tool na ito ay nagbibigay ng mga pananaw sa real-time at matiyak na manatili ka nang maaga sa mga deadline.
Parehong Reach at Rohs ay patuloy na umuusbong. Ang mga bagong sangkap ay idinagdag, pagbabago ng mga threshold, at inilabas ang mga bagong interpretasyon. Ang mga aktibong koponan sa pagsunod ay nag -subscribe sa mga pag -update ng ECHA, sumali sa mga forum ng regulasyon, at makipagtulungan sa mga ligal na tagapayo upang manatiling kasalukuyang.
Ang pagiging aktibo ay hindi lamang isang magandang-sa-magkaroon-ito ang pinakamahusay na paraan upang Protektahan ang iyong tatak, Bawasan ang mga gastos, at Makakuha ng isang mapagkumpitensyang gilid.
Kapag nahaharap sa pagiging kumplikado ng mga regulasyon ng REACH, ang Reach Handbook Lumitaw bilang isang mahalagang gabay para sa mga tagagawa. Ito ay hindi lamang isang koleksyon ng mga patakaran - ito ay isang diskarte sa diskarte na tumutulong sa mga negosyo na mag -navigate sa pagsubaybay sa sangkap, pagkolekta ng data, at mga responsibilidad sa komunikasyon.
Nag -aalok ang Reach Handbook ng mga praktikal na pananaw sa pamamahala Mga sangkap ng napakataas na pag -aalala (SVHCS). Ito ang mga pinakamataas na panganib na kemikal, at ang kanilang pagkakaroon sa itaas ng 0.1% sa anumang artikulo ay dapat isiwalat sa mga customer, mga gumagamit ng agos, at sa ilang mga kaso, ang European Chemical Agency (ECHA).
Binabalangkas nito kung paano:
Kilalanin ang mga SVHC sa mga materyales at sangkap
Bumuo ng isang plano sa abiso
Mag -set up ng mga system upang alerto kapag ang mga bagong SVHC ay idinagdag sa listahan
Na may pagtaas ng pansin sa PFAS (per- at polyfluorinated na sangkap), ang handbook ay nagsasama ng isang detalyadong seksyon sa pamamahala ng mga patuloy na kemikal na ito. Ang mga regulasyon ng PFAS ay mabilis na umuusbong, at ang handbook ay tumutulong sa mga kumpanya na manatili nang maaga sa pamamagitan ng:
Ang paglalarawan kung aling mga PFA ang kasalukuyang kinokontrol
Nagpapaliwanag kung paano suriin ang mga kadena ng supply para sa pagkakaroon ng PFAS
Nagbibigay ng mga hakbang upang mapalitan ang mga PFA sa mga formulations kung saan posible
Kung ang iyong kumpanya ay gumagamit ng isang sangkap na nakalista sa Annex XIV (Pahintulot) o Annex xvii (Paghihigpit), Nag -aalok ang Reach Handbook ng detalyadong mga tagubilin sa:
Paghahanda para sa mga aplikasyon ng pahintulot
Mga kinakailangan sa pagpapalit ng pulong
Pag -iwas sa mga paghihigpit na paggamit at pag -unawa sa mga pagbubukod
Ang Reach ay higit pa sa isang rulebook - ito ay patuloy Paglalakbay sa Pagsunod. Ang Handbook ay nagtataguyod ng isang diskarte na nakasentro sa patuloy na pagpapabuti, na naghihikayat sa mga kumpanya na:
Bumuo ng pakikipagtulungan ng supplier
Panatilihin ang mga regular na pagsusuri sa sangkap
Ipatupad ang pagsunod sa mga proseso ng disenyo at pag -unlad
Sa madaling sabi, ang Reach Handbook ay hindi lamang impormasyon - ito ay nagbabago. Tumutulong ito sa mga negosyo na mabawasan ang panganib, matiyak ang pag -access sa merkado, at bumuo ng tiwala sa mga customer na may kamalayan sa kapaligiran.
Pagdating sa pagsunod sa ROHS Directive, ang ROHS Handbook ay ang iyong go-to gabay para sa pagbabago ng mga kumplikadong mga patakaran sa malinaw, maaaring kumilos na mga hakbang. Ito ay partikular na kapaki-pakinabang para sa mga tagagawa ng EEE na nag-navigate sa mabilis na pagbabago ng tanawin ng mga regulasyon ng materyales, at sinisira nito ang mga kinakailangan sa ROHS sa mga pinamamahalaan na mga chunks.
Nagbibigay ang Handbook ng mga tool upang matulungan ang mga kumpanya:
Kilalanin kung ang mga paghihigpit na sangkap ay naroroon sa anumang homogenous na materyal
Alamin kung naaangkop ang isang exemption
Ipatupad ang mga protocol ng pagsubok upang mapatunayan ang pagsunod
Kung nakikipag -usap ka sa mga phthalates sa pagkakabukod ng cable o tingga sa mga joints ng panghinang, ang handbook ng ROHS ay nag -aalok ng mga detalyadong checklists at mga pamantayan sa pagsubok.
Ang mga exemption ng ROHS ay maaaring maging nakakalito. Nag -iiba sila ayon sa industriya at napapailalim sa pag -expire. Pinapadali ng Handbook ang pamamahala ng exemption sa pamamagitan ng:
Ang listahan ay kasalukuyang wastong mga pagbubukod ayon sa kategorya ng produkto
Nagpapaliwanag kung paano mag -aplay at mag -dokumento ng isang exemption
Nagbibigay ng mga takdang oras kung kailan mag -expire o dapat na mabago ang mga pagbubukod
Ang tampok na ito ay lalong kapaki-pakinabang para sa mga tagagawa gamit ang mga sangkap ng legacy o operating sa mga sektor ng high-tech tulad ng medikal na kagamitan o automotiko.
Inilarawan ng handbook ng ROHS ang mga dapat na magkaroon ng mga dokumento para sa pagpapatunay ng pagsunod:
Teknikal na Dokumentasyon (Tech Doc)
Pahayag ng pagsang -ayon (DOC)
Mga kinakailangan sa pagmamarka ng CE
Pagtatasa ng BOM at mga pagpapahayag ng tagapagtustos
Ipinapaliwanag din nito kung paano i -audit ang iyong supply chain at mapanatili ang mga talaan na nagbibigay kasiyahan sa mga pambansang katawan ng pagpapatupad sa buong EU.
Ang mga inspeksyon at pag -audit ay maaaring mangyari nang walang abiso. Nag -aalok ang Handbook ng mga tip upang maghanda:
Regular na magsagawa ng mga panloob na pag -audit
Panatilihin ang mga resulta ng pagsubok sa lab
Panatilihing napapanahon ang mga pagpapahayag ng tagapagtustos
Sa handbook ng ROHS, ang pagsunod ay hindi kailangang maging reaktibo. Binibigyan nito ang mga koponan upang maghanda, magplano, at umangkop nang may kumpiyansa.
Kung gumagawa ka o nag -import ng mga produkto para sa merkado ng EU, nakamit ang pagsunod sa Parehong Reach at Rohs ay isang misyon na hindi mapag-aalinlangan. Narito ang isang hakbang-hakbang na roadmap upang matulungan kang makarating doon:
Magsimula sa pamamagitan ng paglikha ng isang komprehensibong listahan ng mga produkto, mga bahagi, at hilaw na materyales. Hatiin ang mga ito sa artikulo o antas ng materyal na homogenous, depende sa kung tinutugunan mo ang Reach o ROHS.
Ihambing ang iyong mga materyales laban sa:
Ang listahan ng Reach Candidate (SVHCS)
Ang listahan ng ROHS ng 10 mga paghihigpit na sangkap
Gumamit ng mga pagpapahayag ng tagapagtustos at, kung kinakailangan, magsagawa ng pagsubok sa lab upang makilala ang mga panganib sa pagsunod.
Ang ilang mga paggamit ng mga paghihigpit na sangkap ay maaaring maging exempt. Para sa ROHS, suriin kung ang iyong produkto ay bumagsak sa ilalim ng isang nakalista na exemption. Para maabot, alamin kung kailangan mo ng isang pahintulot para magamit.
Ayusin ang iyong mga teknikal na file:
Para sa ROHS: isama ang BOM, DOC, at mga ulat sa pagsubok
Para sa Pag -abot: Isama ang mga komunikasyon sa SVHC, SDS, at mga kumpirmasyon ng supplier
Tiyakin na ang lahat ng dokumentasyon ay handa na para sa mga pag -audit o mga tseke ng kaugalian.
Ang parehong mga regulasyon ay madalas na nagbabago. Magtalaga ng isang koponan sa pagsunod upang subaybayan ang mga update mula sa mga awtoridad ng ECHA at EU. Automate ang mga alerto gamit ang mga platform ng pagsunod upang manatili nang maaga sa mga deadline at mga bagong karagdagan.
Ang paggawa ng mga hakbang na ito ay protektahan ang iyong pag -access sa merkado, bawasan ang pagkakalantad sa peligro, at bumuo ng isang matatag na kultura ng pagsunod na umuusbong sa iyong negosyo.
Ang Pamamahala ng Pag -abot at Pagsunod sa ROHS ay hindi lamang tungkol sa mga kahon ng pag -tiktik - ito ay isang pabago -bagong proseso na nagtatanghal ng maraming Patuloy na mga hamon Para sa mga kumpanya ng lahat ng laki.
Ang parehong pag -abot at ROHS ay malawak at patuloy na umuusbong. Ang mga bagong sangkap ay madalas na idinagdag, nagbabago ang mga patakaran sa pagbubukod, at ang mga interpretasyon sa pagpapatupad ay nag -iiba sa mga bansa ng EU. Kinakailangan ang pagsubaybay sa pagsubaybay Nakatuon na mapagkukunan at kadalubhasaan sa paksa.
Ang isa sa mga pinakamalaking puntos ng sakit ay nakakakuha tumpak na impormasyon mula sa mga supplier, lalo na para sa Tier 2 at Tier 3. Maraming mga supplier ang alinman ay hindi nauunawaan ang mga patakaran sa pagsunod sa EU o mag -atubiling ibunyag ang kanilang mga formulasyon dahil sa pagiging kompidensiyal.
Ang kakulangan ng transparency ay maaaring maging sanhi ng mga pagkaantala, dagdagan ang panganib, at nangangailangan Malawak na mga follow-up.
Ang pagsubok sa lab, pag-audit, at patuloy na dokumentasyon ay maaaring maging mahal-lalo na para sa mga maliliit at katamtamang laki ng mga negosyo. Ngunit ang paglaktaw ng pagsubok ay nagbubukas ng pintuan sa magastos na parusa o naalala.
Ang mga kumpanya ay dapat makahanap ng isang balansehin sa pagitan ng kahusayan ng gastos at masusing pamamaraan ng pagsunod.
Ang pagpapanatili ng detalyado at napapanahon na mga teknikal na file ay isang full-time na trabaho. Ang mga file na ito ay dapat na madaling ma -access hanggang sa 10 taon at na -update sa tuwing ang isang pagbabago ay ginawa sa produkto o isang bagong kinakailangan sa regulasyon ay magkakabisa.
Ang pagsunod ay hindi ang trabaho ng isang tao. Mula sa mga inhinyero hanggang sa mga tagapamahala ng pagkuha, dapat maunawaan ng lahat ang Epekto ng mga regulasyon sa kanilang mga responsibilidad. Ang patuloy na pagsasanay ay mahalaga ngunit madalas na hindi mapapansin.
Ang pagtagumpayan ng mga hamong ito ay nangangailangan ng isang halo ng teknolohiya, pagsasanay, at pagkakahanay ng koponan. Ang mga negosyong nagtatayo ng pagsunod sa kanilang kultura - hindi lamang ang kanilang mga checklists - ang pinakamahusay na nakaposisyon para sa tagumpay.
Kung naglalayong patunayan mo ang iyong negosyo at mabawasan ang mga panganib ng hindi pagsunod, pag-ampon ito pinakamahusay na kasanayan Bibigyan ka ng isang madiskarteng kalamangan:
Idisenyo ang iyong mga produkto na may pagsunod sa regulasyon sa isip. Gumamit ng mga naaprubahang materyales, i -standardize ang mga sumusunod na bahagi, at makipagtulungan sa mga supplier na nauunawaan ang Reach at ROHS mula sa simula.
Bumuo ng isang pantay na diskarte sa pangangalap ng data ng tagapagtustos. Magbigay ng mga template, gumamit ng mga FMD, at itakda ang malinaw na mga inaasahan para sa mga pag -update ng dokumento. I -automate ang outreach sa pamamagitan ng software ng pagsunod kung saan posible.
I -link ang iyong dokumentasyon sa pagsunod sa iyong pamamahala ng lifecycle management (PLM) o mga sistema ng ERP. Tinitiyak nito ang kakayahang makita ang real-time at binabawasan ang pagkakataon ng mga pagkakamali sa mga yugto ng disenyo o pagkuha.
Huwag maghintay para sa isang katawan ng pagpapatupad na makahanap ng isang isyu. Magsagawa ng mga regular na pag -audit upang mahuli at iwasto ang mga pagkakamali bago sila maging mamahaling mga problema. Suriin ang dokumentasyon, mga retest na materyales, at i -verify ang mga pagpapahayag ng tagapagtustos.
Sumali sa mga listahan ng pag -mail sa regulasyon, mga asosasyon sa industriya, at mga forum sa pagsunod. Subaybayan ang mga update mula sa ECHA, IEC, at mga pambansang katawan ng pagpapatupad. Gumamit ng mga mapagkukunan tulad ng mga handbook ng Reach at ROHS upang mapanatili at handa ang iyong koponan.
Ang mga pinakamahusay na kasanayan na ito ay hindi lamang matiyak na mas maayos na operasyon ngunit ipinapakita din sa mga kasosyo at customer na ang iyong kumpanya ay nakatuon sa kalidad, kaligtasan, at responsibilidad.
Ang Reach at Rohs ay maaaring parang dalawang panig ng parehong barya, ngunit mas katulad sila ng iba't ibang mga piraso ng puzzle na umaangkop sa parehong mas malaking larawan: pagprotekta sa mga tao at ang planeta mula sa mga mapanganib na kemikal. Habang ang pag-abot ng mga cast ng isang malawak na lambat sa lahat ng mga industriya at sangkap, ang ROHS ay nag-zoom in sa electronics at nagpapatupad ng mga paghihigpit sa antas ng sangkap.
Sama -sama, hinihiling nila ang isang holistic, proactive, at may kaalaman na diskarte sa pagsunod. Para sa mga tagagawa, ang layunin ay hindi lamang upang matugunan ang pinakamababang minimum-ito ay magtatayo ng tiwala, matiyak ang pag-access sa merkado, at mga operasyon sa hinaharap-patunay.
Ang pagsunod ay hindi lamang isang ligal na checkbox - ito ang iyong mapagkumpitensyang gilid.
Ang pag -abot ay kinokontrol ang libu -libong mga sangkap, lalo na ang mga SVHC, PFA, at mga nasa Annex XIV/XVII. Pinipigilan ng ROHS ang 10 mga tiyak na sangkap sa EEE, tulad ng tingga, mercury, cadmium, at ilang mga phthalates.
Oo. Ang isang produkto ay maaaring matugunan ang mga kinakailangan sa pagsisiwalat ng Reach para sa mga SVHC ngunit nabigo pa rin ang ROHS kung lumampas ito sa pinapayagan na mga limitasyon para sa mga paghihigpit na sangkap sa antas ng homogenous.
Ang ECHA (European Chemical Agency) ay nangangasiwa sa pagpapatupad ng REACH. Pinamamahalaan nito ang mga listahan ng sangkap, sinusuri ang mga pagrerehistro, at sumusuporta sa pagpapatupad sa mga estado ng miyembro ng EU.
Abutin ang mga pag -update ng listahan ng kandidato para sa mga SVHC tuwing 6 na buwan. Ang mga pag -update ng ROHS ay hindi gaanong madalas ngunit makabuluhan, tulad ng kapag ang mga bagong sangkap tulad ng phthalates ay naidagdag noong 2019.
Ang mga tool tulad ng Assent, Bomcheck, IMDS, at Greensoft Technology ay tumutulong sa pag -automate ng koleksyon ng data, komunikasyon ng supplier, pagsubaybay sa exemption, at pagsusuri ng sangkap.
Panlabas Mga mapagkukunan:
Pag -unawa sa Reach - ECHA
Opisyal na pahina ng EU na nagpapaliwanag ng regulasyon ng REACH.
ROHS Directive - European Commission
Pangkalahatang -ideya ng European Commission ng ROHS Directive.
Pag -abot kumpara sa paghahambing sa pagsunod sa ROHS
Isang detalyadong paghahambing sa pagitan ng pagsunod sa Reach at ROHS.
Gabay sa Mga Kinakailangan sa Pagsunod sa Pagsunod
Gabay sa paglalarawan ng mga hakbang para maabot ang pagsunod.
Gabay sa Pagsunod sa ROHS
Komprehensibong gabay sa pagkamit ng pagsunod sa ROHS.
Ano ang isang automotive wiring harness at paano ito gumagana?
Kung paano pumili ng tamang automotive wiring harness para sa iyong sasakyan?
Mga kalamangan at kahinaan ng tanso at aluminyo wire: isang detalyadong paghahambing
Ang mga hakbang na ito ay dapat isagawa sa paggawa ng mga photovoltaic cable
Sabihin sa iyo ng XSD: Mga Pag -iingat sa Paggamit ng Wire at Cable
Ano ang pagkakaiba sa pagitan ng tanso core at aluminyo core ng cable wire? Alin ang mas mabuti?
Ano ang RVVP cable? Ano ang pagkakaiba sa pagitan ng RVVP cable at RVV cable
Imbentaryo ng mga isyu sa kawad at cable, at ang mga pakinabang ng mga tagagawa ng cable